Tuesday March 2026

হটলাইন

সেবা এবং ধাপ

নং শিরোনাম সেবার ধাপ কার্যকলাপ
  
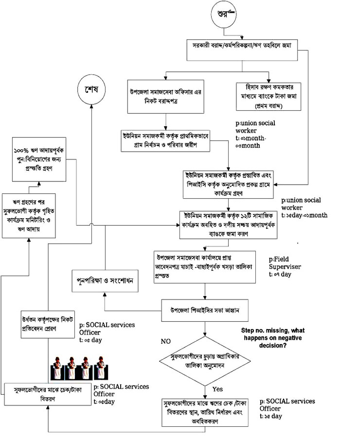
পল্লী সমাজসেবা কার্যক্রমের আওতায় সুদমুক্ত ঋণ দেখুন
মুক্তিযোদ্ধা সম্মানী ভাতা দেখুন
বিধবা ও স্বামী পরিত্যক্তা দুস্থ মহিলা ভাতা দেখুন
অস্বচ্ছল প্রতিবন্ধীদের বয়স্ক ভাতা প্রদান দেখুন
বয়স্ক ভাতা প্রদান প্রকল্প দেখুন
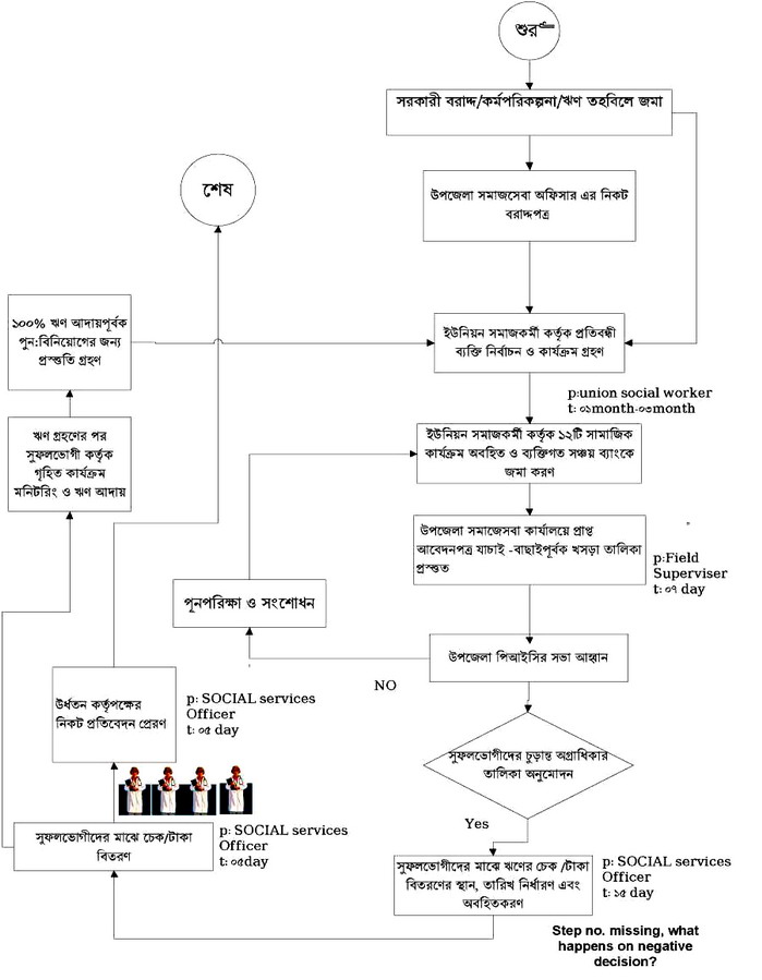
এসিডদগ্ধ ও প্রতিবন্ধীদের ক্ষুদ্র ঋণ দেখুন
দেখছেন ১ থেকে ৬ পর্যন্ত, মোট ৬ এন্ট্রি

এক্সেসিবিলিটি

স্ক্রিন রিডার ডাউনলোড করুন